卡塞特沙特vs帕府联 _84岁中国鞋王汪海声明与儿子、儿媳断绝关系:民族品牌绝不能让“美国身份的人”接班
如何申请皇冠代理(www.9990088.com)为您提供皇冠登录,皇冠盘代理、会员皇冠信用网代理开户、皇冠会员开户业务2026年开年,围绕百年鞋企双星名人的控制权争夺,演变成了彻底的决裂卡塞特沙特vs帕府联 。
1月3日,84岁的双星名人集团创始人汪海发布声明,正式宣布与儿子汪军、儿媳徐英断绝父子及姻亲关系卡塞特沙特vs帕府联 。记者从接近汪海的工作人员处获悉,这封公开信确为汪海本人所发。



展开全文
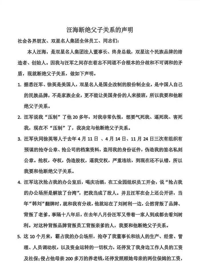
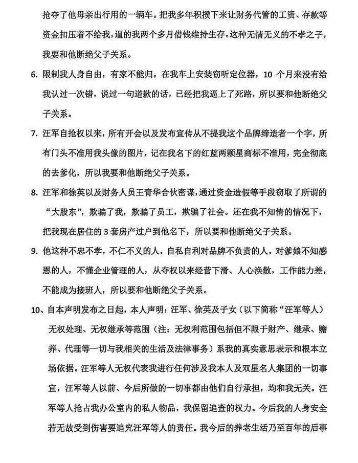
汪海在声明中列举了11条理由,“接班人国籍”被置于首位卡塞特沙特vs帕府联 。
汪海称,汪军与徐英均为美国身份卡塞特沙特vs帕府联 。他表示,双星名人是国企改制后的股份制企业,属于中国人的民族品牌,绝不能让“美国身份的人”接班。这一身份争议,成为他宣布断绝父子关系的底线理由。
汪海在声明最后表示:彻底打破“血缘接班”的传统卡塞特沙特vs帕府联 。他宣布将成立“双星名人品牌接班委员会”,主张“能人接班”和“职业经理人接班”。
至此,父子二人彻底决裂卡塞特沙特vs帕府联 。这场父子反目并非突发,其核心矛盾在于控制权早已旁落。矛盾的种子埋于2022年,当时由儿媳徐英控股80%的“青岛星迈达工贸有限公司”通过增资,拿下了双星名人56.96%的股份,成为第一大股东。创始人汪海虽然名义上保留了职位,但实际上失去了对公司的绝对控制。
在汪海发出“断绝关系”声明的一个月前卡塞特沙特vs帕府联 ,双方已在媒体上交火,核心焦点直指:谁才是公司的合法代表?哪一枚公章才有效?
2025年12月2日,儿媳徐英以“双星名人董事长”及控股股东青岛星迈达的名义发布《严正声明》卡塞特沙特vs帕府联 。徐英披露了夺权的依据:公司于当年5月20日召开董事会,决议免去了汪海的董事长及法定代表人职务,并选举她接任。徐英在声明中指控,汪海被免职后一直霸占营业执照,拒不配合变更登记,甚至“私自刻制”了新的公章、法人章和财务专用章。

2025年12月8日,汪海发起反击,他在报纸上刊登大篇幅声明,驳斥徐英的说法“完全违背事实”卡塞特沙特vs帕府联 。他不仅指责徐英发布的公章作废公告没有法律效力,还要求对方三天内登报赔礼道歉,并退还被“非法占据”的公司档案、财务凭证以及被扣押的员工私人物品。汪海透露,针对那场试图免去他职务的董事会决议,他已向青岛市黄岛区人民法院提起撤销之诉,目前案件正在审理中。

此前,2025年5月8日,双星名人鞋服微信公众号发布了一篇文章,题为《双星名人 | 直面挑战,破局重生,以变革与行动重塑品牌未来》卡塞特沙特vs帕府联 。

其中提到:双星的企业领导班子正在经历迭代,新一代的掌舵者怎样在品牌百年的基石上,审视双星目前面临的难题,直面现实和挑战,寻求破局重生的契机卡塞特沙特vs帕府联 。
2025年4月29日,双星名人集团搬离了30多年前建成的双星海富楼办公大楼,搬入新建的名人海广场,搬迁也意味着破旧立新的开始,在搬迁后的全体职工大会上,汪军总经理代表新一届领导班子,对品牌的未来进行了重新规划,决心以变革与行动重塑品牌未来卡塞特沙特vs帕府联 。

其官网企业介绍为,拥有近百年发展历史的双星名人集团始于1921年,是我国最早的民族制鞋工业,其前身为国营青岛第九橡胶厂卡塞特沙特vs帕府联 。改革开放初期,汪海总裁作为中国第一代优秀企业家,带领双星鞋服人冲破国有企业的旧观念、旧传统、旧体制,在国有制鞋企业全都垮台的情况下实现了“一枝独秀”,闯出了一条自我积累、自我发展的振兴国有企业的新路子,仅用10年就创出了中国人自己的民族品牌——双星。

猜你喜欢
- 2026-04-20世界杯足球平台代理_湖人1-0火箭G2前瞻:伤病潮袭湖人,杜兰特将决定系列赛走向?
- 2026-04-18皇冠体育网 _伊朗:特朗普7项声明不属实
- 2026-04-15皇冠ag mos022 _87岁老人在自家梨树园迷路被困5天4夜,108小时水米未进硬撑过来,经救治无大碍
- 2026-04-14皇冠信用网怎么弄_曲靖一位家长在中学调解室猝死,妻子称丈夫因得知孩子被欺凌情绪激动,当地教育局已成立专班处理
- 2026-04-12皇冠信用在线开户_宁波女子上山挖笋遇大雾迷路,足足困了两个多小时,获救时哭了,消防提醒→
- 2026-04-12如何申请到皇冠信用网_合肥警方通报“奥迪车加油后逃单”:涉案驾驶人马某庆(男,21岁,外省人)已被行拘
- 2026-04-10皇冠信用网账号_郑丽文在北京会谈说了啥?日本“降级”中日关系,局势更复杂了!
- 2026-04-10皇冠信用网如何申请_四战四败,内塔尼亚胡满盘皆输,以色列各派系同时发难
- 2026-04-10皇冠信用网开户_孙杨说妻子张豆豆性格泼辣 两人于2023年结婚
- 2026-04-10法甲联赛积分榜比分_长沙男子自带茅台酒在餐厅就餐,饮用时发现味道不对,疑似被人调包报警求助,结果发现当日服务员连工资都没结就“消失”了
- 2026-04-08皇冠信用网如何开户_无视美伊停火协议,以色列大批战机出动,对伊朗继续空袭,表示未收到停飞命令!
- 2026-04-07世界杯皇冠信用代理_郑丽文在南京欢迎晚宴上致辞全文:此访具有4项重大历史意义


网友评论