皇冠信用網哪里申请_“猪肝红”预警!有人深圳出发,15小时还没出广东…
皇冠信用网申请条件(www.hg01.vip)-开会_员出_租平_台,皇冠信用盘/—开会员账号—(招登1登2登3管理(代理出租,国庆假期高速“堵堵堵”皇冠信用網哪里申请!
有人深圳出发15小时还没出广东
话题直接冲上热搜

就在昨天
至少几百人被堵到在后台表示
“再这样下去都能在路上吃月饼皇冠信用網哪里申请了...”
今天(10月1日)上午
深圳车主安先生告诉第一现场记者
自己昨天中午12点
从深圳宝安福永出发回湖南邵阳
到今天凌晨3点左右
开皇冠信用網哪里申请了15个小时还没出广东

展开全文
路上车流量非常大
大大小小的事故也不少
一堵车
车辆排起的长龙就有一二十公里
特别是在二广高速路段
堵皇冠信用網哪里申请了很久


安先生说
皇冠信用網哪里申请他今天早上9点左右才到
600多公里足足走皇冠信用網哪里申请了21个小时
而在非节假日
正常情况下只需约7小时

“预判了皇冠信用網哪里申请你的预判
却没躲过集体预判”
高速上演预判式拥堵
“聪明人”全凑成“鸳鸯锅”
网友反映
除了广东地区皇冠信用網哪里申请,全国其它省市各大高速
也堵作皇冠信用網哪里申请了一团

不少网友表示
“原来回回堵的都是同一批大聪明”

“4.8公里堵75分钟认真的吗皇冠信用網哪里申请?”

高速服务区已全是“泡面人”


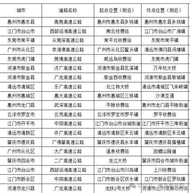
10月1日从广东交警获悉
当日9时30分
全省高速通行缓慢长度
超过5公里、时间超过30分钟的点段共19个
江门市4个、河源市3个、云浮市1个
惠州市3个、东莞市2个、清远市2个
广州市2个、肇庆市2个

全省高速公路通行缓慢情况
据广东交通信息
国庆中秋假期首日
高速公路车流量预计约960万车次
封闭服务区(含停车区)
有以下这些

此外,记者还从交管部门了解到,深圳市内出行从每日9时起进入车流高峰,广深沿江高速、沈海高速、深中通道等高速路段,以及梅沙-大鹏片区、深圳北站、宝安国际机场、口岸区域等将出现大车流情况皇冠信用網哪里申请。
这个假期
你还准备自驾出门吗皇冠信用網哪里申请?
场妹提醒皇冠信用網哪里申请,出行前要时刻关注路况
规划好路线哦~
路上的朋友们皇冠信用網哪里申请,也要注意行车安全
祝大家假期愉快皇冠信用網哪里申请!
部分来源 | 深圳晚报
第一现场记者丨郑志平
来源:第一现场&壹深圳
猜你喜欢
- 2025-12-14皇冠信用網会员申请网址 _王楚钦因伤退赛!WTT总决赛男单决赛:张本智和VS莫雷加德
- 2025-12-14皇冠信用网账号注册 _越南拿350万吨稀土,押注中美交锋,对高市早苗示好?派军舰过航台海!
- 2025-12-13纽约尼克斯vs芝加哥公牛 _中国突破纪录!特朗普坐不住了,打算另起炉灶,榜上必须得有中国
- 2025-12-13夏洛特黄蜂vs犹他爵士 _俄方曝光,歼16首次对抗F35!全球最强四代重战,打遍美日五代机
- 2025-12-13皇冠登2代理申请 _甲骨文和博通大跌,OpenAI沦为“股价毒药”;泽连斯基主张选举或公投解决“和平计划”分歧;下任美联储主席候选人有变;英伟达下周将就“缺电”问题开会 | 一周国际财经
- 2025-12-13欧冠足球赛 _穆里尼奥:在战胜那不勒斯后,我更加怀念马拉多纳的独特魅力
- 2025-12-13莱斯特城 vs 米德尔斯堡 _洪森背刺他信父女终有报?开战三天柬埔寨不堪一击,40万边境百姓大转移,中方“踩下刹车”!
- 2025-12-12皇冠信用網賬號_为应对降雪,郑州地铁12月12日将调整城郊线行车计划
- 2025-12-11体育皇冠信用网站 _泽连斯基:俄乌接着打对中国才有利,只要中国不想停,这仗就停不了
- 2025-12-112026世界杯需要熬夜吗 _北京市委决定:袁进任首都医科大学附属北京同仁医院院长
- 2025-12-1126世界杯入围名单 _阿森纳vs布鲁日首发解读:约克雷斯首发,萨卡替补,赖斯缺阵引关注
- 2025-12-10伊朗足球 _高市早苗也想不通,中国突然祭出第二张“王牌”,特朗普只能装聋作哑,“稀土牌”起效果了!


网友评论