买球的正规网站_10号发货,生产日期却是11号,胖东来回应
时间:2025-09-19 阅读:292
皇冠信用网会员开户(9990088.com—)开会员号,招代理/条件好/平台出租/招登1登2登3地区代理9月18日,胖东来发布关于“芋泥麻薯、红豆蛋黄酥饼组合”物流信息不同步调查报告买球的正规网站。
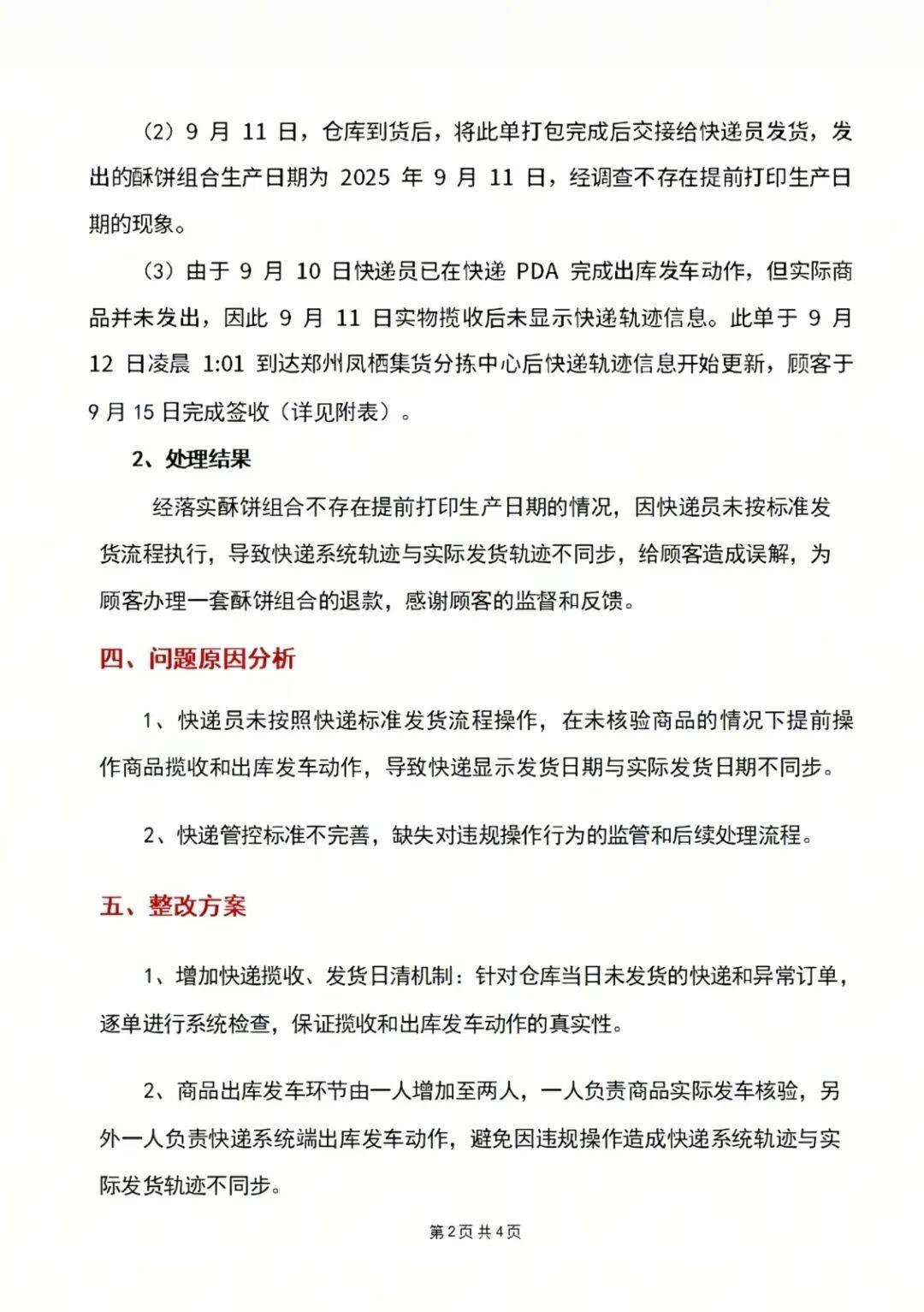
胖东来经过调查后发现,顾客于9月9日下单,9月10日快递员正常接单并在快递PDA(手持物流终端)完成包裹揽收和出库发车动作,实际发货时,发现部分酥饼组合外包装有瑕疵,不符合商品发货标准,该订单当日实物未发出买球的正规网站。
9月11日,仓库到货后,将此单打包完成后交接给快递员发货,发出的酥饼组合生产日期为2025年9月11日,经调查不存在提前打印生产日期的现象买球的正规网站。
由于9月10日快递员已在快递PDA完成出库发车动作,但实际商品并未发出,因此9月11日实物揽收后未显示快递轨迹信息买球的正规网站。此单于9月12日凌晨1:01到达郑州凤栖集货分拣中心后快递轨迹信息开始更新,顾客于9月15日完成签收。
胖东来给出的处理结果是,“经落实酥饼组合不存在提前打印生产日期的情况,因快递员未按标准发货流程执行,导致快递系统轨迹与实际发货轨迹不同步,给顾客造成误解,为顾客办理一套酥饼组合的退款,感谢顾客的监督和反馈买球的正规网站。”



展开全文


猜你喜欢
- 2025-10-28世界杯信用网正网 _荷兰分析人士:安世半导体事件表明,欧洲夹在中美之间无能为力
- 2025-10-27世界杯信用网会员账号 _荷兰欧盟轮番上阵,苦口婆心劝了2小时,中方态度早已明确,给欧洲提了个醒,敢玩火后果自负!
- 2025-10-27世界杯信用盘会员开户 _27岁女子被介绍50岁对象,别只盯着相亲者的“择偶标准”
- 2025-10-27世界杯信用网最新地址 _皇马2-1巴萨,全场评分出炉:不是姆巴佩高居第一,亚马尔低迷获及格引争议
- 2025-10-26世界杯网址 _王俊杰23分刷新NCAA个人得分新高 赵维伦替补0得分
- 2025-10-26怎么注册世界杯信用盘 _蜂王与狼王!赛后曼联两大新援姆伯莫和库尼亚紧紧拥抱庆祝胜利
- 2025-10-25世界杯信用网登3代理 _歌手郑智化发文吐槽“深圳机场没人性”,机场客服回应
- 2025-10-25世界杯信用网代理 _长春亚泰2:0战胜津门虎!保级形势急转直下,乌龙与失误成关键
- 2025-10-19皇冠信用網登3代理 _独家采访丨陈震首次还原撞车事件
- 2025-10-18皇冠信用网怎么租 _山西通报:副市长李润军,非法收受巨额财物
- 2025-10-18体育皇冠信用盘 _一男子身穿制服自称“省厅领导”,走进派出所“指导工作”,警方:搜查到假警服,行政拘留!
- 2025-10-18皇冠信用网会员 _55岁西安交大教授携妻创业,冲刺IPO,估值超26亿元!两年半亏了4亿元,尚无产品上市,公司现金储备仅剩1.07亿元


网友评论